訓練承諾-->>本會承諾全體學員皆能獲得有系統的專業訓練,提供良好的師資與訓練資源,使學員能確實有效率地學習專業知識與技能,順利取得相關證照,成為冷凍空調業界之專業菁英。
訓練政策--->成為冷凍空調界之標竿訓練機構+籌劃冷凍空調產業之改良推廣+促進經濟發展+提昇從業人員技術水準!
請遵守《冷凍空調業管理條例》,保障合法業者的權益與大眾安全!根據第19條規定:未領有登記證書或已被處以停業、廢止執行冷凍空調業業務者,不得執行業務或刊登廣告招攬業務。違反規定者,將被勒令停業,並處以新臺幣三萬元以上十五萬元以下罰鍰;若不遵守規定繼續營業,還可能面臨按日連續處罰。
各位業界朋友、會員 請注意!--- 原『經濟部工業局』已升格為『經濟部產業發展署』,若您需要申請冷凍空調業許可、重新許可或其他變更事項時,採用郵寄辦理者,應檢附書件,依序裝訂掛號郵寄至(54003南投市中興新村省府路4號)經濟部產業發展署收,繳費請用郵政匯票,抬頭:經濟部產業發展署。
Toggle navigation
首頁
認識公會
公告資訊
會員簡介
教育訓練
下載專區
相關連結
標案查詢
冰水機自願揭露
網路信箱
聯絡我們
相簿
產品資料
首頁
公告資訊
公告資訊
公告資訊
教育訓練
聯絡處訊息
。 北區
。 中區
。 南區
2019/12/13
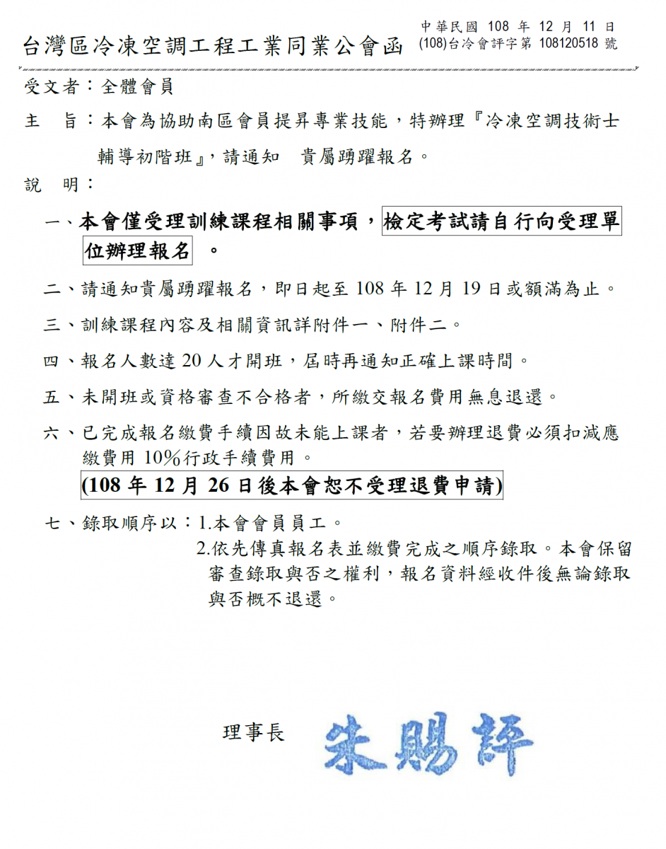
109年度『南區』冷凍空調業第一梯次『冷凍空調技術士輔導初階班』已開班
分享到
回到清單
產品
等級
特等
甲等
乙等
丙等
地區
北區
中區
南區
服務內容
冷凍空調設備製造業
冷凍空調工程業
冰水主機生產販售
名譽會員
冷凍空調冷藏工程施工安裝
空氣調節工程施工安裝
環境控制工程施工安裝
潔淨室工程施工安裝
通風換氣設備工程施工安裝
窗型機、分離式冷氣及VRF設備生產販售
空調箱送風機生產販售
儲能設備施工安裝
冷凍空調工程鑑定檢驗
冷凍空調主機設備維護保養
冷凍空調零件及冷凍油販售
其他冷凍空調相關設備生產販售
冷凍空調工程TAB與測試
相關連結
撥打電話
為提供您最佳個人化且即時的服務,本網站透過使用"Cookies"記錄與存取您的瀏覽使用訊息。當您使用本網站,即表示您同意Cookies技術支援。
Cookie Policy
接受並關閉